通知公告

通知公告

当前位置: 首页 > 通知公告 > 正文

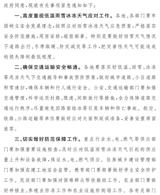
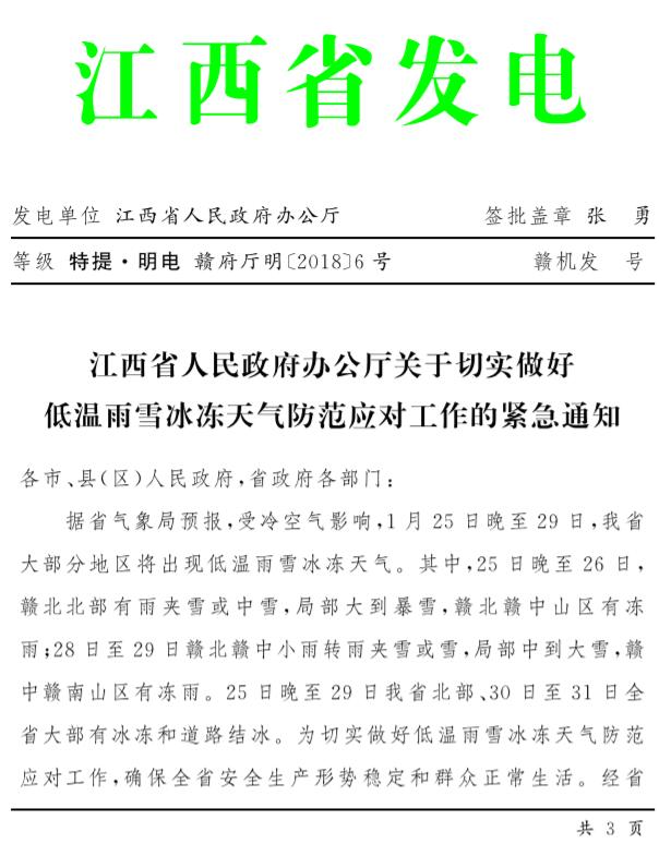
江西省人民政府办公厅关于切实做好低温雨雪冰冻天气防范应对工作的紧急通知

作者:江西省人民政府办公厅 发布时间:2018年01月25日 13:03浏览次数:

关闭窗口
联系我们

学校地址:江西省九江市前进东路551号   
Email:jjuxb@jju.edu.cn     邮政编码:332005   
招生电话:0792-8310030 8310031    

Copyright © 2020 版权所有  备案序号:赣ICP备10004574号  赣公网安备36040202000313

访问统计:您是第 位访问者
Baidu
map